长辈版
无障碍
简体
网站首页
首页
走进五河
五河动态
政府信息公开
网上办事
互动交流
数据发布
首页
>
五河县新集镇政府
>
财政资金
>
财政专项资金管理和使用情况
>
农村部分计划生育家庭奖励扶助制度专项资金管理和使用情况
>
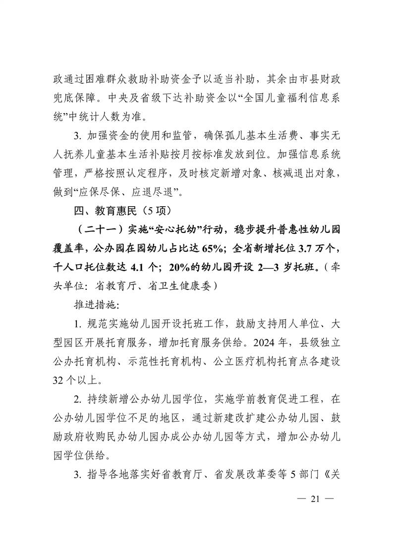
政策与标准
索
引
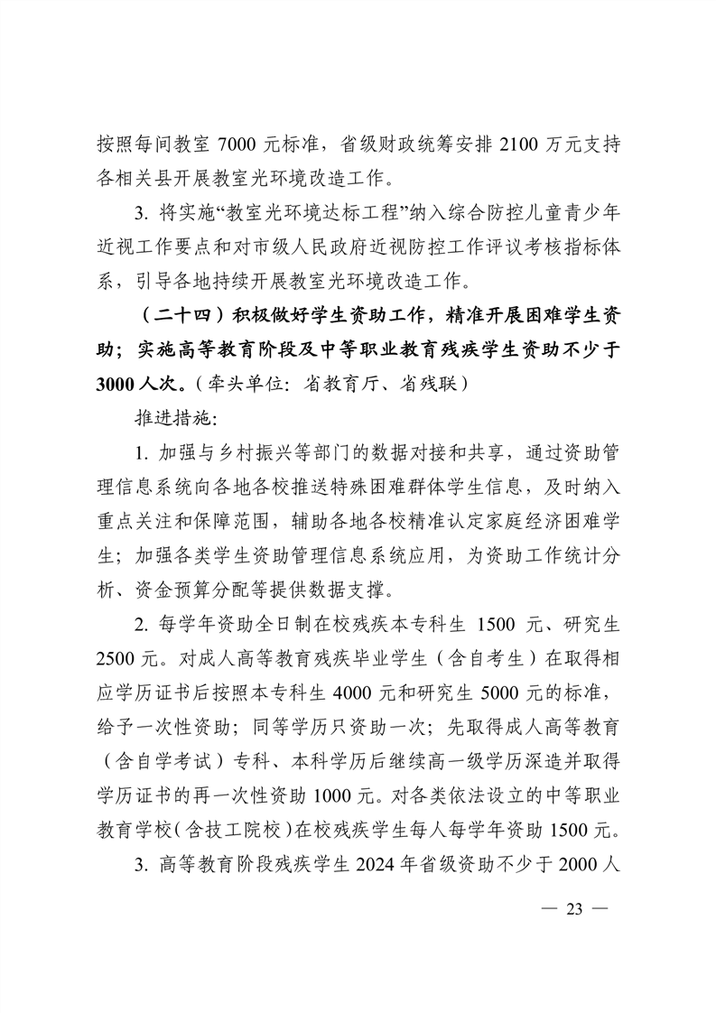
号:
667913035/202403-00011
信息分类:
政策与标准
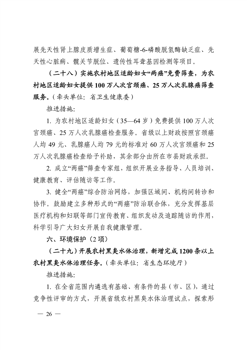
发布机构:
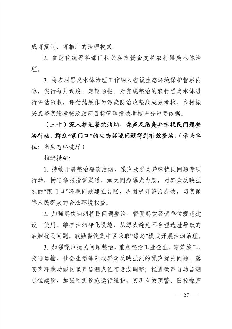
五河县新集镇政府
发布日期:
2024-03-25 15:21
文 号:
有
效
性:
有效
成文日期:
2024-04-25
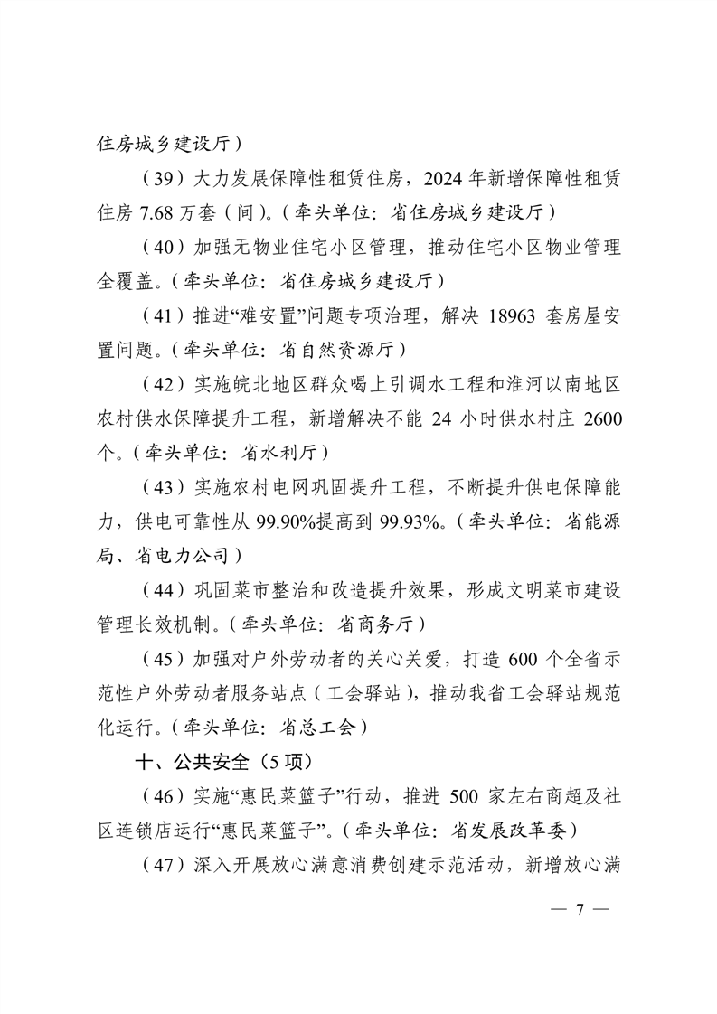
名 称:
安徽省民生工作领导小组办公室关于2024年实施50项民生实事的通知
关
键
词:
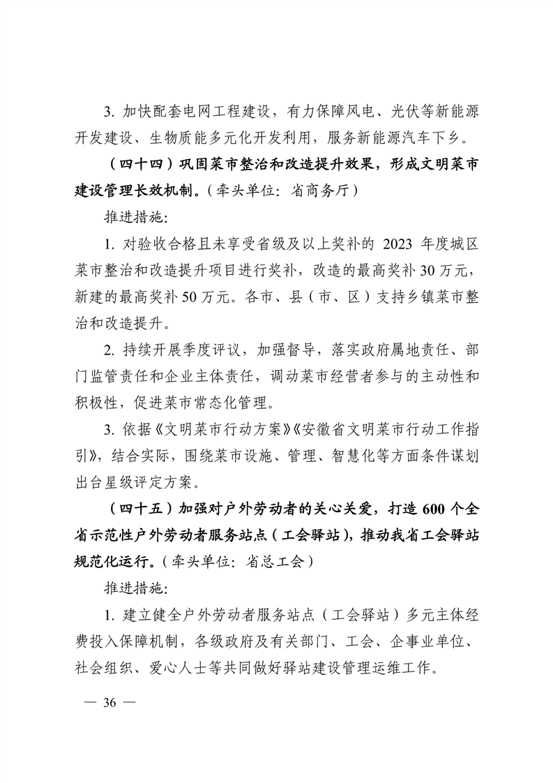
2024年实施50项民生实事的通知
索
引
号:
667913035/202403-00011
信息分类:
政策与标准
发布机构:
五河县新集镇政府
发布日期:
2024-03-25 15:21
名 称:
安徽省民生工作领导小组办公室关于2024年实施50项民生实事的通知
有
效
性:
有效
成文日期:
2024-04-25
文 号:
关
键
词:
2024年实施50项民生实事的通知
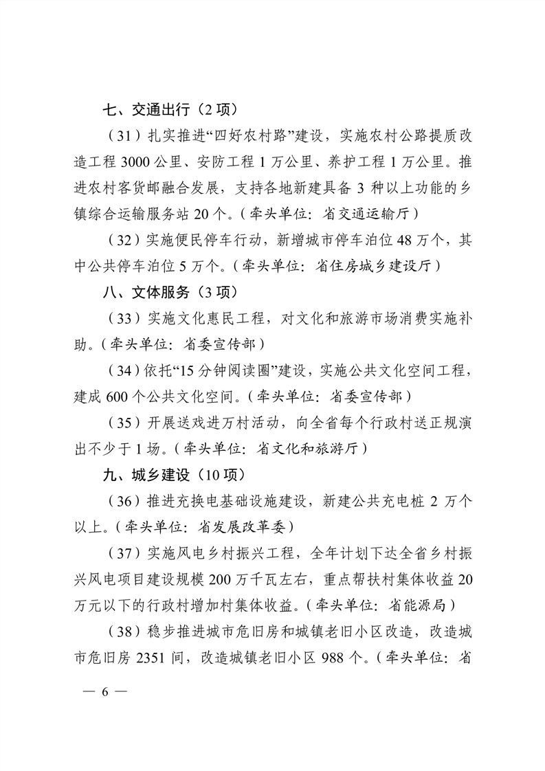
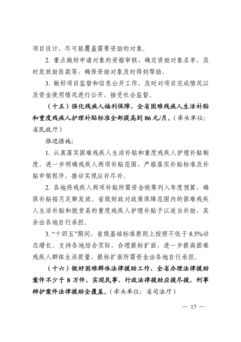
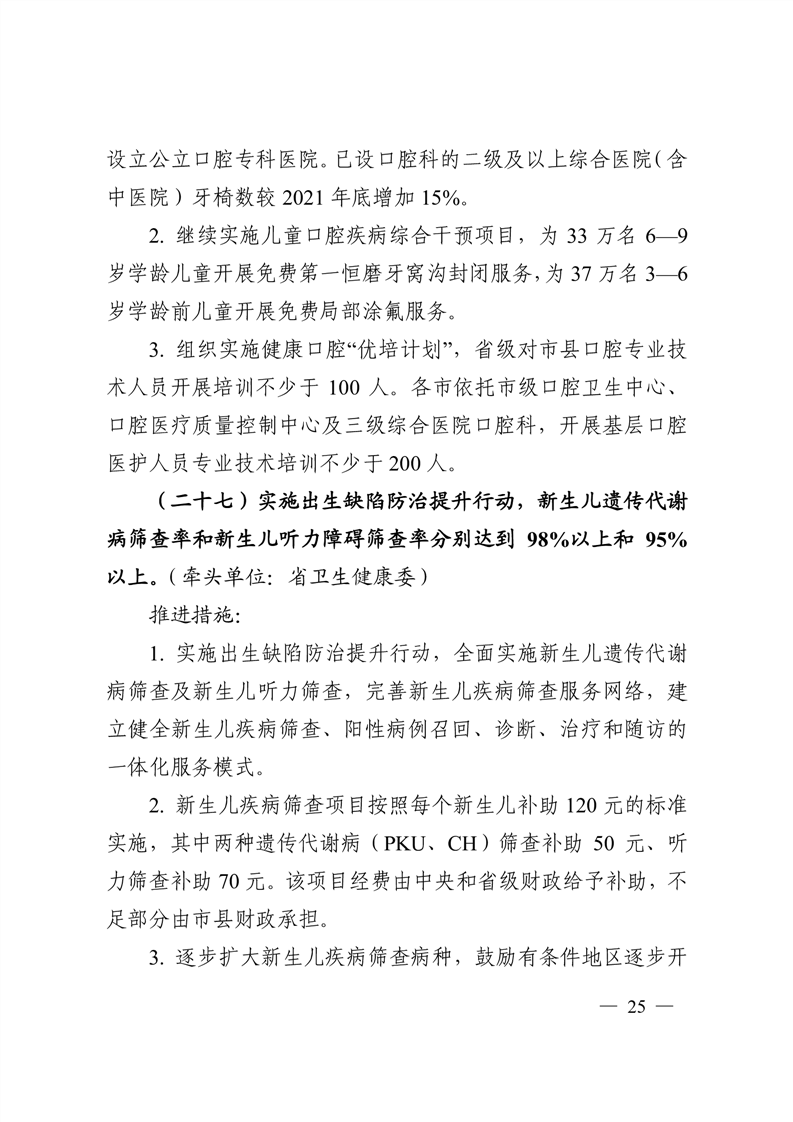
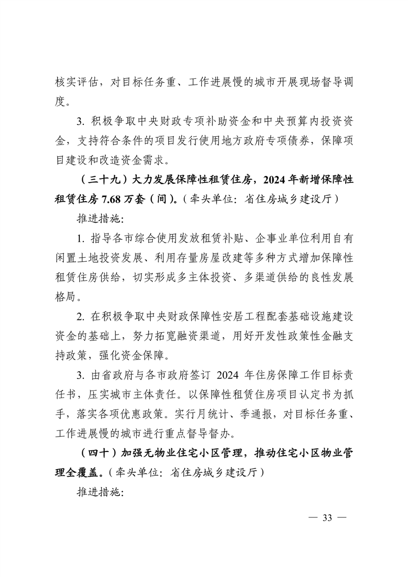
安徽省民生工作领导小组办公室关于2024年实施50项民生实事的通知
发布时间:2024-03-25 15:21
来源: 五河县新集镇政府
浏览量:
【字号:
大
中
小
】
打印
解读
扫一扫在手机打开当前页
政务微信
政务微博
分享
政务微信
扫码关注
五河县门户·微信
政务微博
扫码关注
五河县门户·微博
map