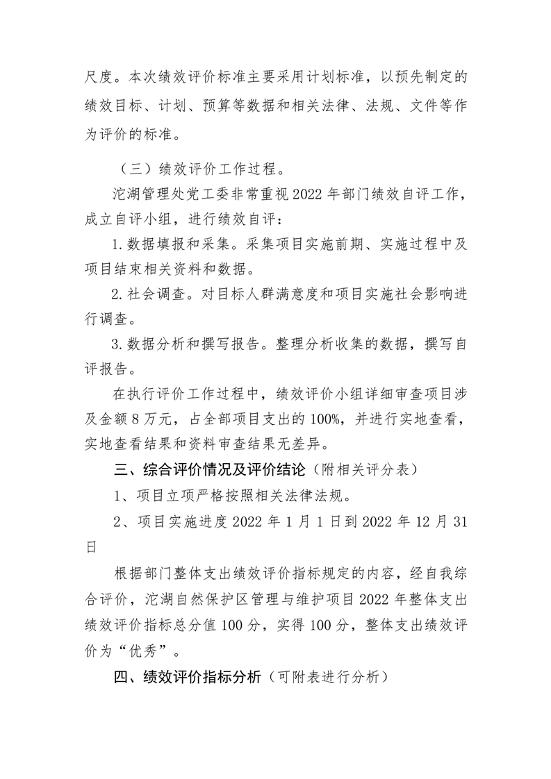
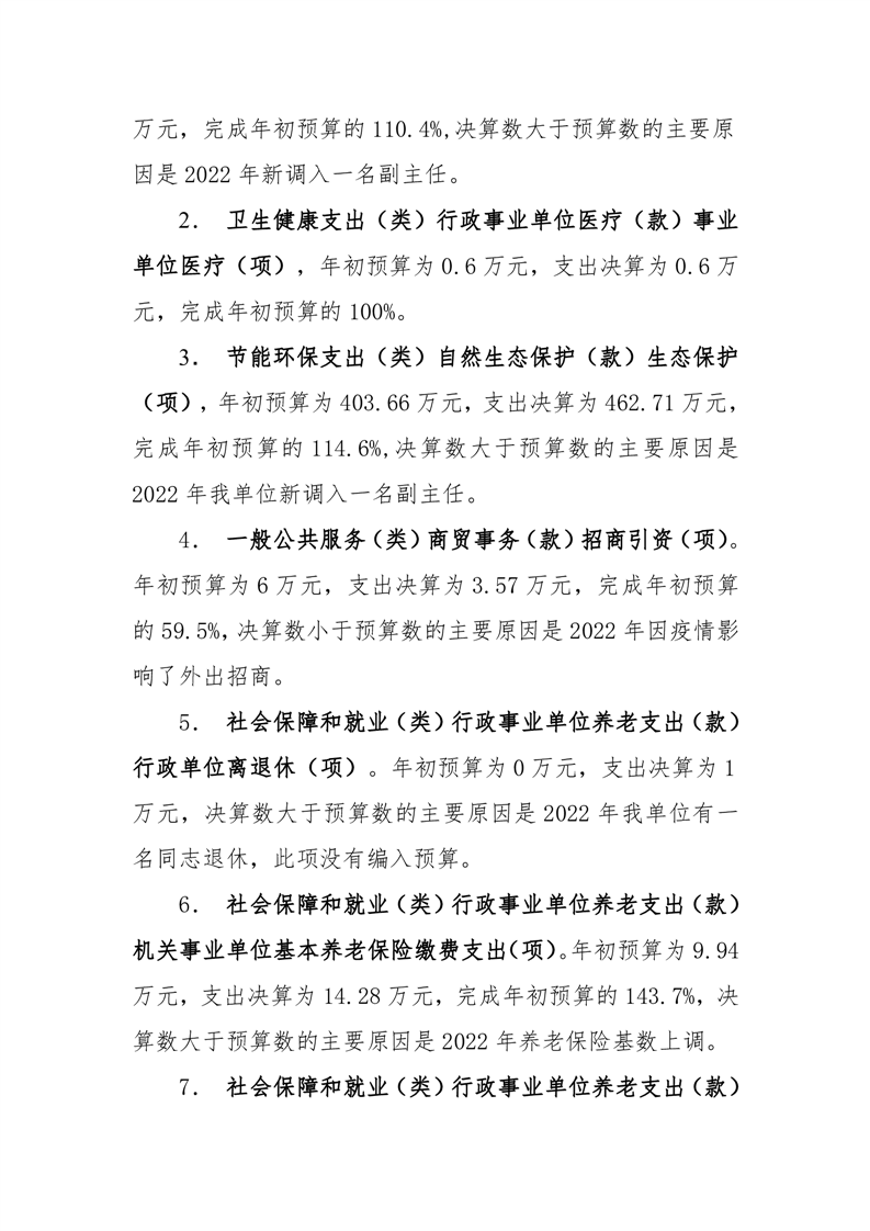
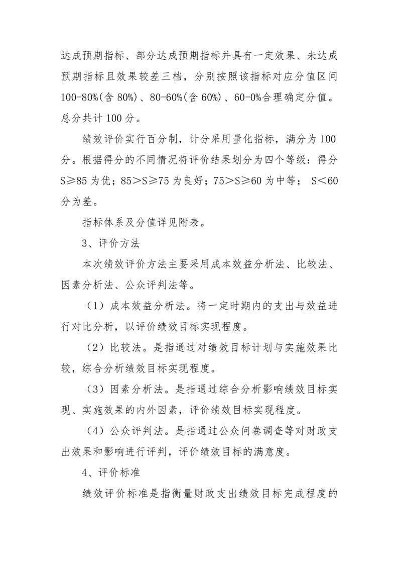
简体
网站首页
首页
走进五河
五河动态
政府信息公开
网上办事
互动交流
数据发布
首页
>
五河县人民政府
>
财政资金
>
年度财政决算
>
各部门年度决算
索
引
号:
003045714/202309-00034
信息分类:
各部门年度决算
发布机构:
五河县人民政府
发布日期:
2023-09-22 11:09
文 号:
有
效
性:
有效
成文日期:
2023-09-22
名 称:
五河县沱湖省级自然保护区管理处2022年度部门决算公开
关
键
词:
决算公开
索
引
号:
003045714/202309-00034
信息分类:
各部门年度决算
发布机构:
五河县人民政府
发布日期:
2023-09-22 11:09
名 称:
五河县沱湖省级自然保护区管理处2022年度部门决算公开
有
效
性:
有效
成文日期:
2023-09-22
文 号:
关
键
词:
决算公开
五河县沱湖省级自然保护区管理处2022年度部门决算公开
发布时间:2023-09-22 11:09
来源: 五河县人民政府
浏览量:
【字号:
大
中
小
】
打印
解读
扫一扫在手机打开当前页
政务微信
政务微博
分享
政务微信
扫码关注
五河县门户·微信
政务微博
扫码关注
五河县门户·微博
map